上海专科自主招生试点院校扩容至36所,3月7日起可填报志愿
2025年上海专科自主招生试点院校扩容,从去年的35所增加为今年的36所。
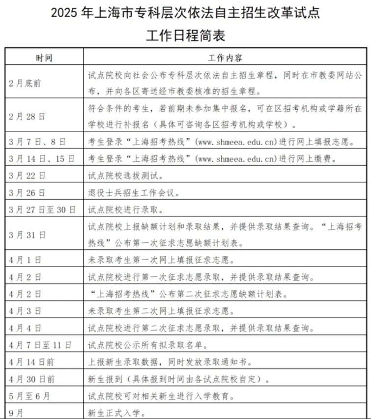
上海市教委1月22日公布了《2025年上海市部分普通高校专科层次实行依法自主招生改革试点方案》(简称《方案》)。《方案》显示,2025年上海专科自主招生共有36所试点院校参加,相较去年新增一所,为上海浦东职业技术学院。根据方案,志愿填报时间为3月7日9:00-21:00,3月8日9:00-15:00,自主招生专科院校入学测试统一定于3月22日(星期六)上午8:30开始。

2025年参加专科层次依法自主招生的36所试点院校名单。本文图片来源:上海市教委
上海市教委表示,依据国家有关法规以及相关文件精神,2025年上海继续在部分普通高校专科层次实行依法自主招生改革试点。试点院校依法自主进行入学考试、确定入学标准、实施招生录取。通过试点,逐步完善“文化素质+职业技能”招生录取制度,健全与本科层次相对分开、符合职业教育特征的专科层次考试招生制度。
3月7日9:00-21:00,3月8日9:00-15:00,考生登录“上海招考热线”(www.shmeea.edu.cn)进行网上填报志愿。考生可填报1所院校志愿,最多可填报4个专业志愿,普通类专业志愿与艺体类专业志愿之间不得兼报,同时须勾选是否服从专业调剂。志愿填报期间,考生可修改本人填报志愿信息,3月8日15:00系统关闭后不再予以修改和补填。
3月14日9:00-20:00,3月15日9:00-15:00,考生登录“上海招考热线”(www.shmeea.edu.cn)进行网上缴费。
院校志愿投档录取结束后,“上海招考热线”将公布有缺额计划的院校及专业情况,在4月1-4日期间,未被录取的考生可参加两次征求志愿录取。

2025年专科自主招生日程安排
各项测试统一定于3月22日(星期六)8:30开始。测试均须在标准化考场中进行。试题命制和印刷必须严格按照国家保密工作规定进行。
对普通高中学业水平合格性考试成绩齐全的高中应届毕业生,采用普通高中学业水平合格性考试成绩与职业适应性测试成绩相结合的办法录取。
对中等职业学校学生学业水平语文、数学、英语3门科目考试成绩齐全的中等职业学校(含中专、职校和技校)应届毕业生,采用文化素质测试成绩与职业技能测试成绩相结合的办法录取。
对高中往届毕业生、普通高中学业水平合格性考试成绩不全的高中应届毕业生、中等职业学校(含中专、职校和技校)往届毕业生及中等职业学校学生学业水平语文、数学、英语3门科目考试成绩不全的中等职业学校(含中专、职校和技校)应届毕业生及符合报考条件的下岗失业人员、农民工、高素质农民等,采用统一入学测试成绩与职业技能测试成绩相结合的办法录取。
对新疆、西藏中职班应届毕业生,计划单列,单独录取。退役军人的考试招生录取办法另行通知。
上海市教委提醒,春考成绩和艺体类专业统考成绩均不得作为专科层次依法自主招生的录取依据。试点院校不得擅自提前组织考生面试、测试,并作为录取依据。
通过专科层次依法自主招生录取的考生凭院校录取通知书于2025年8月下旬,前往相关区高招办或高中阶段学校等个人档案所在地提取或转递纸质档案,并按院校的规定递送。