汉口银行2460万股股权5折转让,近年该行内控合规问题频发

(图源:汉口银行官网)
近日,中国电信第六次挂牌转让所持汉口银行2460万股股份,转让底价6500余万元,相比初始底价约打了5折。据梳理,2023年以来汉口银行多名股东曾尝试转让或拍卖该行股份。
近年来,汉口银行内控合规问题频发。早前,该行重庆分行因涉及三项违法违规行为被罚120万元。其中,“印章管理严重失控”在国家金融监管总局所开具的罚单中较为罕见。另外,汉口银行被指“长期未察觉涉案员工各类违法违规行径”。值得一提的是,因“未按规定报送案件(风险)信息”,该行及旗下支行就曾遭罚,彼时有消息称,或与多年前1.5亿骗贷案有关。
汉口银行还被点名“违规发放贷款掩盖信用风险”,而类似行为不止一次。在此背景下,该行核销不良贷款由2021年的6亿增至2023年的近30亿,逾期贷款由近70亿增至140多亿。同期末,不良贷款偏离度从70%出头攀升至近130%。
股权六次转让
汉口银行股权一再降价,依然无人接手。
2月13日,据上海联合产权交易所消息,中国电信(全称“中国电信集团有限公司”)挂牌转让所持汉口银行2460万股股份,占总股本的0.51%,转让底价约6508.71万元,信息披露期满日期为2025年2月26日。

(图源:上海联合产权交易所)
标的企业股权结构显示,中国电信对汉口银行的持股比例为0.51%,位列第十大股东。据此,若转让成交,则中国电信将完全退出。不过,这笔股份的转让并不顺利。

(图源:上海联合产权交易所)
据梳理,2024年至今,中国电信已六次尝试转让上述股份,价格也是一降再降,但此前均鉴于未征集到意向受让方而终结。相较于最初的1.30亿元,目前的转让底价约打了5折。
2024年5月《防范化解金融风险问责规定(试行)》发布,要求各中央企业原则上“不得新设、收购、新参股各类金融机构”“对服务主业实业效果较小、风险外溢性较大的金融机构原则上不予参股和增持”。
“退金令”发布后,多家央企陆续剥离非主营业务相关的金融资产,聚焦主责主业。中国电信拟出清汉口银行股权,或与“退金令”有关。除了银行,中国电信挂牌转让的金融资产还涉及小额贷款公司等。
值得注意的是,近年转让或拍卖汉口银行股份的股东不少。仅2023年以来,就有包括湖北通信服务有限公司、中国长江动力集团有限公司、国网英大国际控股集团有限公司、中国建筑第三工程局有限公司、安徽德润融资租赁股份有限公司等公司。
有行业人士认为,公司股份被多名股东转让或拍卖,会使股权结构不稳定,可能会导致股权分散或集中,甚至控制权易主。随着股权结构变动,公司原有战略、管理团队等或出现调整,市场信心也可能有所波动。
多次被监管处罚
内控合规方面,汉口银行存在的问题不少。1月10日,据国家金融监管总局通报,汉口银行重庆分行被处以罚款120万元,原因是该行存在“印章管理严重失控、长期未察觉涉案员工各类违法违规行径、违规发放贷款掩盖信用风险”的违法违规行为。其中,“印章管理严重失控”在国家金融监管总局所开具的罚单中较为罕见。

(图源:国家金融监管总局)
据梳理,近年来汉口银行及其分支行曾多次被罚。其中,2023年9月,汉口银行及旗下水果湖支行双双领罚,主要违法违规事实包括“员工行为排查未按规定覆盖全员;未按规定报送案件(风险)信息”等。
当时有媒体指出,该处罚或与多年前1.5亿元骗贷案有关。据裁判文书网,涉案相关方分别被控骗取贷款、票据承兑罪以及违法发放贷款等,最终造成汉口银行实际损失1.3亿余元。
上述罚单同样涉及案件,与此次处罚所指的“长期未察觉涉案员工各类违法违规行径”是否有关联?还是另有其它案件发生?就相关情况,记者致电汉口银行并发去采访提纲,截至发稿尚未收到回复。
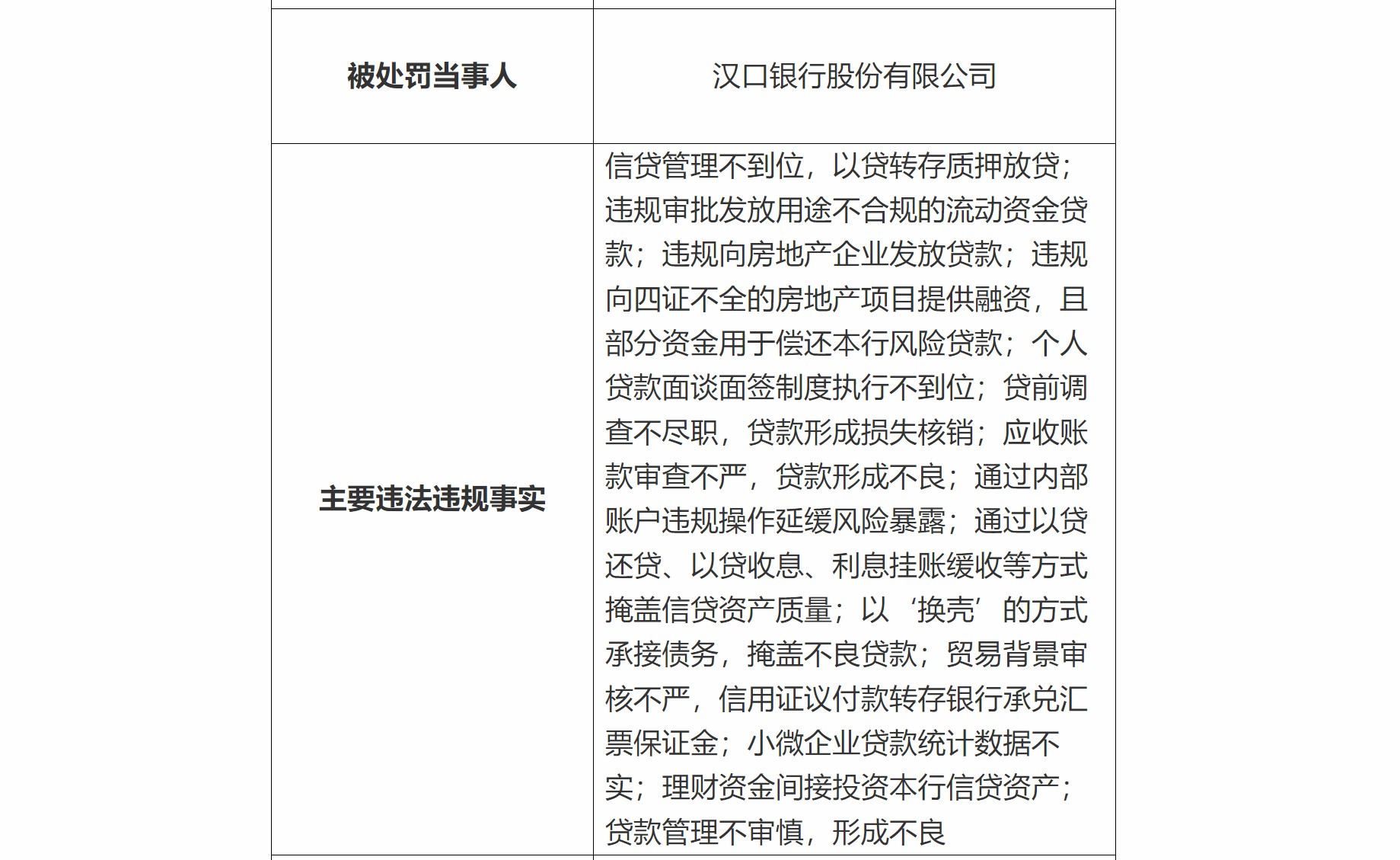
值得注意的是,汉口银行不止一次因掩盖信用风险的类似行为被监管点名。2024年4月,因“通过内部账户违规操作延缓风险暴露;通过以贷还贷、以贷收息、利息挂账缓收等方式掩盖信贷资产质量;以‘换壳’的方式承接债务,掩盖不良贷款”等十几项违规,汉口银行被处以罚款485万元。

(图源:国家金融监管总局)
记者注意到,上述罚单还指出汉口银行存在“贷前调查不尽职,贷款形成损失核销”的问题。而近年汉口银行的不良贷款核销规模呈扩大态势。
据联合资信发布的“2024年汉口银行股份有限公司小型微型企业贷款专项金融债券信用评级报告”,2021年汉口银行核销不良贷款6.01亿元,2022年陡增至24.93亿元,增幅超300%,到2023年进一步增至29.91亿元。
不仅如此,汉口银行2021年通过批量转让不良债权51.03亿元;2022—2023年分别现金清收不良贷款规模5.44亿元和3.96亿元;分别以物抵债处置不良贷款规模5.95亿元和0.96亿元;2023年通过重组上调不良贷款4.58亿元。
得益于不良资产处置力度加大等,近年汉口银行不良率有所走低。2021年至2023年末,汉口银行不良贷款分别为71.24亿元、74.86亿元、83.97亿元,不良贷款率依次为2.82%、2.61%、2.61%。不过,同期末,汉口银行逾期贷款逐年增加,分别为68.94亿元、103.41亿元、144.41亿元,两年间翻了一倍;逾期贷款占比依次为2.76%、3.60%、4.48%,或面临不良走高的风险。
而在不良及逾期贷款增长的同时,汉口银行的不良贷款偏离度却持续攀升。逾期90天以上贷款与不良贷款的比例2021年为72.92%,2022年上升至94.59%,2023年突破100%达到127.32%。

(图源:联合资信)
根据监管要求,逾期90天以上贷款应全部计入不良贷款,偏离度需控制在100%以内。在业内人士看来,不良贷款偏离度超过100%,通常意味着银行对不良贷款的认定较为宽松。若偏离度过高,银行实际面临的信用风险可能被低估。
核心资本承压
资料显示:汉口银行成立于1997年12月,前身为在原武汉市62家城市信用合作社和1家城市信用合作社联合社的基础上于1997年12月组建成立的武汉城市合作银行;1998年更名为武汉市商业银行;2008年更名为现名。
业绩方面,近年汉口银行营收、净利逐年增长,但增速趋于放缓。2021年至2023年,汉口银行分别实现营业收入约68.14亿元、84.44亿元、85.67亿元,归属于公司普通股股东的净利润分别约9.91亿元、12.62亿元、14.12亿元。
净利润增长放缓,汉口银行资本也有所承压。报告期末,汉口银行资本充足率依次为12.25%、10.98%、11.84%;一级资本充足率为10.12%、9.22%、9.23%;核心一级资本充足率为8.39%、7.57%、7.61%,连续两年接近7.5%的监管下限。

(图源:联合资信)
上海金融与发展实验室主任曾刚曾发文称,“利润转增”是内源性补充银行核心一级资本最主要的方式。相对于外源性渠道,内源性渠道资金成本较低,且由于不需要通过市场募资,减少了市场风险。然而,内源融资渠道主要受制于银行的盈利能力,利润水平高低直接影响着内源融资的可持续性。
最新数据显示:2024年前三季度,汉口银行净利润约9.77亿元,相较上年同期的12.15亿元降幅近20%。同期末,该行核心一级资本充足率为7.97%,较上年末有所上升。
此外,从外源性渠道来看,IPO、配股、定向增发及可转债等主要用于补充核心一级资本。而汉口银行IPO长跑多年却迟迟无果。据了解,早在2010年汉口银行便已签署上市辅导协议,直到2020年获原湖北银保监局批准。
今年2月9日,海通证券在“汉口银行股份有限公司首次公开发行股票并上市辅导工作进展情况报告(第六十期)”中指出,辅导对象目前仍存在的主要问题为:2024年以来,汉口银行实施增资扩股以补充资本,提升资本充足率;但随着业务不断发展,资本持续消耗,资本充足指标仍面临一定压力。
原标题:《汉口银行2460万股股权5折转让 因掩盖信用风险、印章管理严重失控被罚》