零材料、零跑动,上海医保部门推出新生儿参保“免申办”服务
在上海,家长只要动动手指,手机上就能完成新生儿的城乡居保参保。
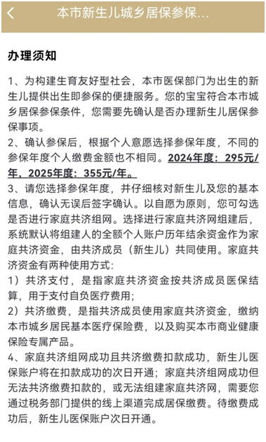
5月23日,澎湃新闻(www.thepaper.cn)记者从上海市医保局获悉,从2024年11月起,上海医保部门通过数据共享,以“出生医学证明”电子证照为载体,只要在上海定点医疗机构分娩的新生儿,同时父母双方或一方为上海户籍,新生儿即符合本市城乡居民基本医疗保险“免申办”的条件。上海市大数据中心根据电子证照数据,判断参保资格,通过“随申办”端内信息推送确认参保提醒。新生儿父母仅需“一键确认”,即可完成本市城乡居保参保,全程“零材料、零跑动”。截止到目前,“免申办”事项上线应用至今,上海已有881名新生儿成功建账。

缴费方式一览表。本文图片 上海市医保局供图
市民王先生是受益家庭之一。最近,他家里刚新添了小宝宝,产妇和孩子还没出院,王先生的手机“随申办”移动端内就收到一条消息推送,提醒王先生可以给宝宝进行居保参保了。王先生通过“随申办”页面引导,勾选“确认参保”并选择家庭共济组网功能,动动手指就完成了新生儿的本市城乡居保参保。第二天,王先生收到了消息推送,新生儿居保账户已开通。

“随申办”办理页面。

“随申办”办理页面。
上海市医保局方面表示,以前,新生儿必须先落户,才能够办理参保手续。在办理参保前产生的医疗费用只能先垫付,等落户参保后,再通过医保服务窗口进行报销。2024年11月,上海推出的新生儿居保参保“免申办”,参保建账的平均时长从之前的30个自然日压减到2个工作日,医保部门为新生儿居保账户提供隔日建账服务。新生儿参加出生当年居保,医保账户将在扣款成功的次日开通,医保待遇可追溯至出生当日。
值得一提的是,选择家庭共济组网功能的新生儿父母,新生儿参保通过共济缴费自动扣款,最快隔日开通居保账户。新生儿出生后,就能够享受居保待遇,直接就医或报销医药费用。家庭共济无法组网或组网后共济缴费扣款失败的,家长需要通过税务部门提供的线上、线下渠道完成居保缴费。待缴费成功后,新生儿医保账户次日开通。