上海开放大学2025年秋季招生正式启动
2025-06-09 11:18:49
来源:上海杨浦
上海开放大学2025年秋季招生正式启动。招生对象包括开放教育本科和开放教育专科两类,招生专业包括行政管理、社会工作、养老服务管理、人工智能、视觉传达设计、现代家政服务与管理、大数据与会计等。详见↓
招生对象
开放教育本科(专升本)
具有教育部审定核准的国民教育系列相同或相近专业高等专科(含专科)以上学历者。
护理学专业招生对象还须是持有护士执业资格证书的在职人员。
开放教育专科(高起专)
具有普通高中、职业高中、业余高中、中专、技校、职校学历或同等学力者。
护理(老年护理)专业招生对象仅限于护理中专毕业、持有护理类别专业技术资格证书或护士执业证书的人员。
招生专业
向上滑动阅览
上海开放大学开放教育本科
专升本
最低毕业总学分89学分
行政管理
社会工作
应急管理
家政学
养老服务管理
财务管理
市场营销
供应链管理
人力资源管理
机械电子工程
软件工程
人工智能
学前教育
汉语言文学(文学经典)
视觉传达设计
上海开放大学开放教育专科
高起专


最低毕业总学分89学分
行政管理
社区管理与服务
旅游管理
护理(老年护理)
现代家政服务与管理
智慧健康养老服务与管理
工商企业管理
大数据与会计
现代物流管理
电子商务
汽车技术服务与营销
建设工程管理
电子竞技运动与管理
艺术设计
舞蹈表演
表演艺术
空中乘务

最低毕业总学分90学分
机电一体化技术
计算机应用技术
应用化工技术
国家开放大学开放教育本科
专升本


最低毕业总学分73学分
法学
护理学
工商管理
商务英语
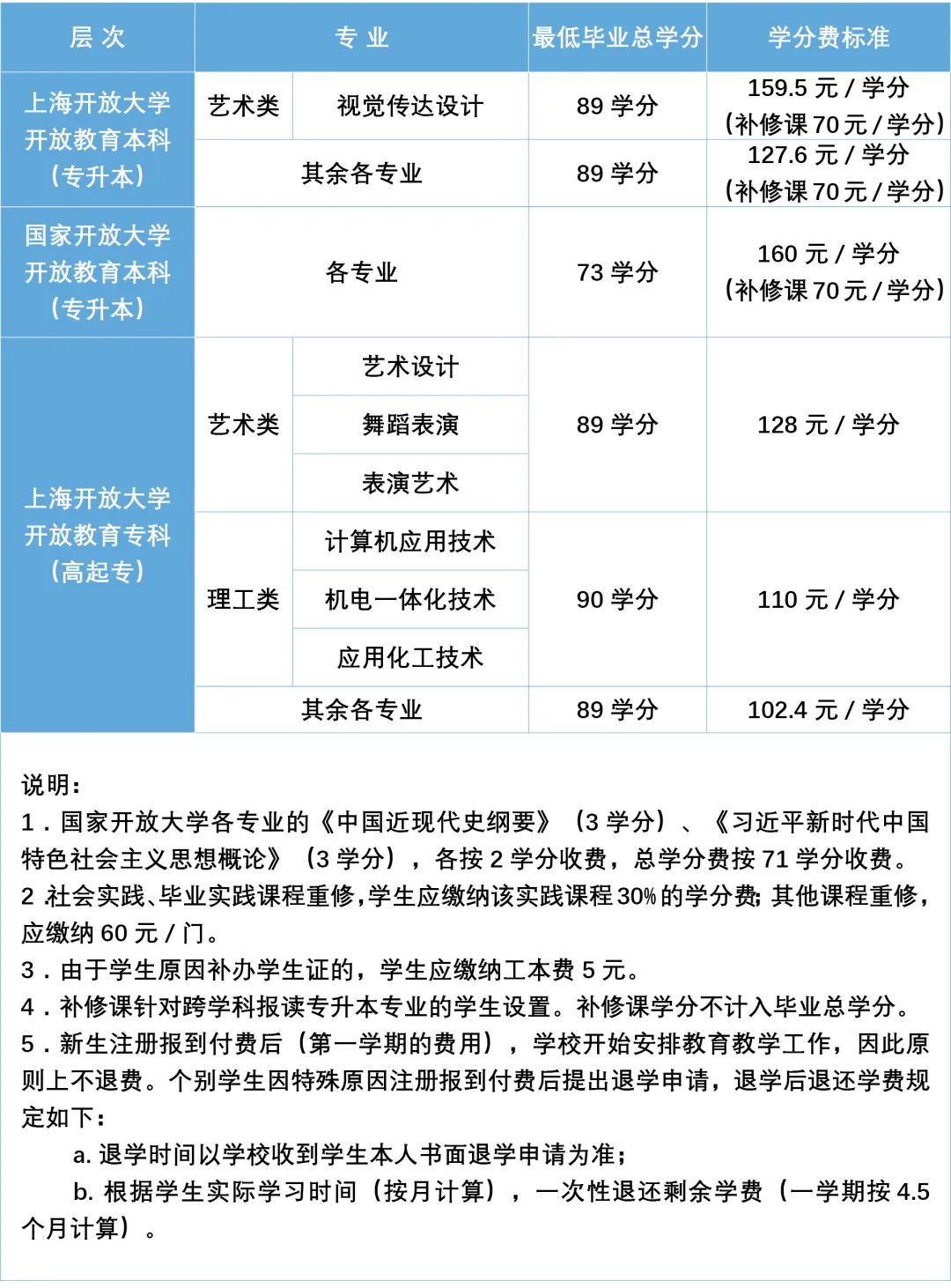
收费标准
实行学分制管理,各专业每学期按学分收费,请勿转账给个人。

办学系统
学校不与中介机构合作招生,报名学生请到上海开放大学总校、设在各区的分校(教学点)直接报名,或通过招生网站在线预约报名。维护自身权益,谨防上当受骗。

学习服务热线
25653114