让数据多跑路!上海食品经营许可相关事项实现“免申即享”
数字赋能,上海实现食品经营许可相关事项“免申即享”。
以往,企业在完成营业执照变更后,需凭变更后的营业执照、变更申请材料等提出食品经营许可的变更申请,整个流程繁琐耗时。上海市市场监管局6月16日透露,市市场监管局近日推出一系列“免申即享”优惠政策,这是“免申即享”在食品经营许可领域的首次实践。


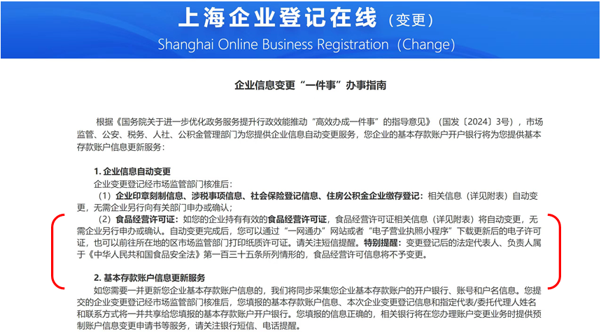
“上海企业登记在线”食品经营许可“免申即享”告知页面,红线框内为食品经营许可相关告知内容。 上海市市场监管局供图
食品经营许可事项“免申即享”,已有上千家企业受益
在此次政策调整中,申请人办理营业执照名称、法定代表人变更的同时,食品经营许可系统即可共享登记信息,系统会自动判断经营主体名称、法定代表人(负责人)及其在食品经营许可系统中数据的对应关系,当相关事项登记变更后即触发许可信息的自动更新。在这个联办过程中,企业无需任何操作,即可完成企业名称和法定代表人(负责人)的变更。该项改革自3月25日上线运行以来,已助力1109家企业完成信息变更,全程无感秒变。
蓝瓶咖啡(中国)有限公司负责人在秒速获取变更许可证后,不禁感叹“登记和许可的关联办理实在太便利了,真的是数据在跑路。”
作为基层审批部门,静安区市场监管局登记注册科负责人也反映,“这才是我们急需的减负,不仅减轻了企业负担,也减少了内部审批的时间,提升了效率,更确保了企业信息公示的权威性和准确性,保护了消费者的合法知情权”。
系统自动将采集的信息形成报告
按照《食品经营许可和备案管理办法》要求,食品经营者在通过食品经营许可或备案后,应在开展相关经营活动之日起10个工作日内向所在地市场监管部门报告从事网络经营、外设仓库等情况。在此次调整中,将报告变为首次信息采集,企业在新办申请完成后,可自愿填写从事经营活动的网址、仓库地址。在完成行政审批后,系统会自动将前期采集的信息形成报告,即视为企业完成了食品经营行为报告。
为进一步优化营商环境,市场监管部门将合规经营指导的关口前移,在申请人完成食品经营许可材料提交,开启经营的关键节点,提供一份全面且实用的“餐饮经营启航指引”。在该份经营指南中,不仅梳理了餐饮企业从事经营相关的法律法规,还收集常见的食品安全违法案例,以漫画插图的形式开展合规宣传,帮助企业在经营初期“一键即达”,从“合规小白”升级为“行家里手”。