长宁区2025年全民数字素养与技能提升月活动正式启动
2025-06-25 20:10:55
来源:上海市长宁区人民政府
6月24日,长宁区2025年全民数字素养与技能提升月活动正式启动。
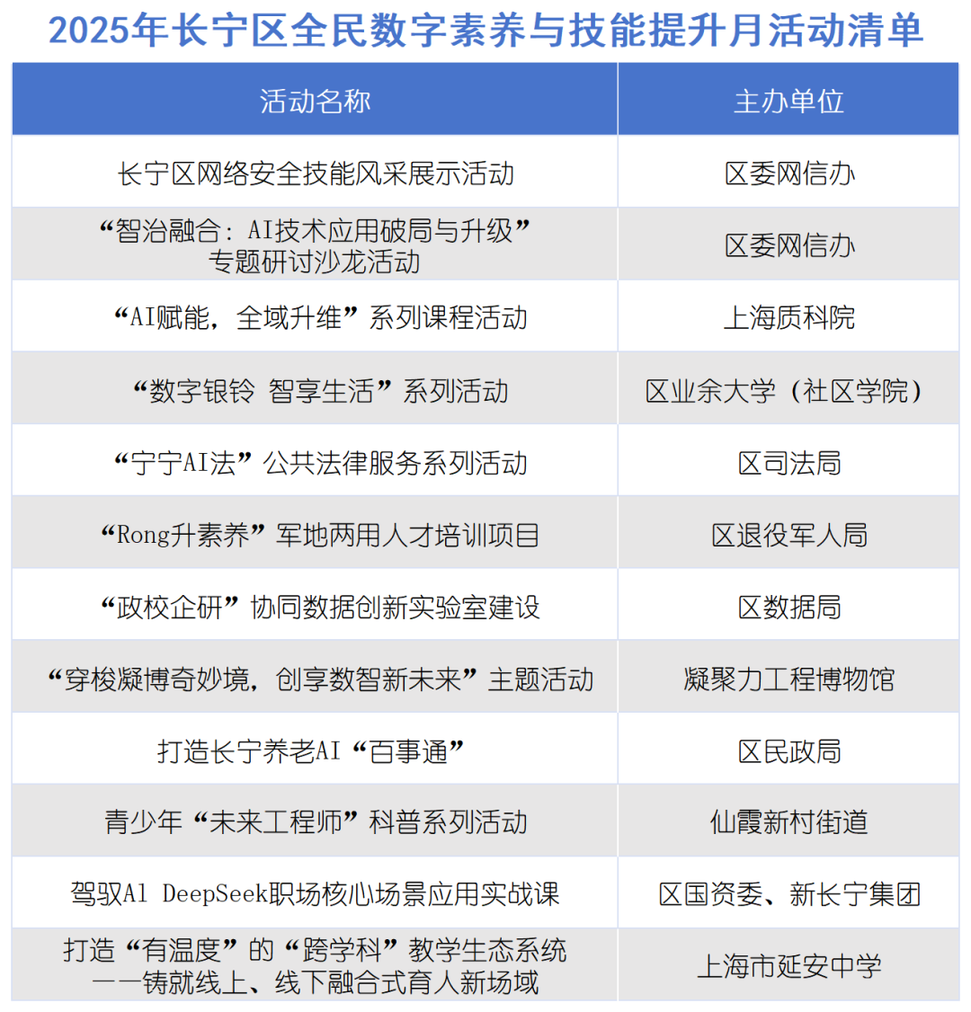
启动仪式现场,回顾了长宁区近三年来全民数字素养与技能提升工作成效,发布了今年提升月的部门活动清单。


长宁区贯彻中央及市部署,连续三年开展全民数字素养与技能提升行动。2022年,长宁聚焦数字安全、生活、工作、法治四大领域,开展25场活动;2023年,举办青少年编程、老年数字教育等38场活动,覆盖40万人次;2024年,推出AI社区服务、爱国主义CityWalk等11项活动,配送45场课程,惠及50余万人次。
据了解,今年全民数字素养与技能提升月活动的全国主题和上海主题分别是“数智赋能 全民共享”“携手AI 焕新‘申’活”。围绕这两个主题,长宁区各部门针对重点人群实际需求,携手策划了长宁区网络安全技能风采展示等系列活动和项目,旨在营造浓厚的学习氛围,推动数字素养与技能在市民中的广泛普及与提高。

活动中,区司法局、延安中学、新长宁集团等单位代表现场交流工作经验;围绕“AI赋能产业发展”主题开展了圆桌论坛,嘉宾从各自的专业角度出发,分享自己的思考和见解。随后的“智治融合:AI技术应用破局与升级”专题研讨沙龙暨“宁好法治·一起益企”“企业家学法”系列惠企交流沙龙活动,邀请上海高等研究院智慧城市研究中心、科大讯飞股份有限公司的专家,分别围绕《企业人工智能应用趋势及生产力提升实践》和《以AI为翼,助力司法领域数字技能普及实践》两个主题,进行分享授课。
本次活动由区委网信办主办,区司法局和区工商联协办,上海质量管理科学研究院承办。区全民数字素养与技能提升工作机制成员单位、各街镇及有关部门负责人,区重点企业、律所相关负责人等参加活动。
撰稿/摄影:陈容超编辑:陈 莎责编:颜文彬*转载请注明来源于“上海长宁”