本周末上海最高温可达39~40℃,高温防暑知识请查收
2025-07-03 15:31:00
来源:澎湃新闻
我国中东部正在经历2025年以来最强高温过程。
7月3日8时35分,上海中心气象台发布2025年第12个高温黄色预警信号,预计当天最高气温可达36~37℃。据上海市气象服务中心介绍,本周五(7月4日)和双休日上海将继续受到副热带高压控制,持续晴热高温天气,双休日的最高气温可达39~40℃。

2025年7月3日,上海,行人包裹得严严实实出行。澎湃新闻记者 朱伟辉 图
上海市应急管理局提醒:请公众及时关注预警信息变化,保持室内凉爽,避开高温时段外出,减少户外活动,保证充足饮水;老人、孕妇、儿童、慢性病患者加强关注自身健康状况,如不适及时就医;户外作业者注意防暑降温。
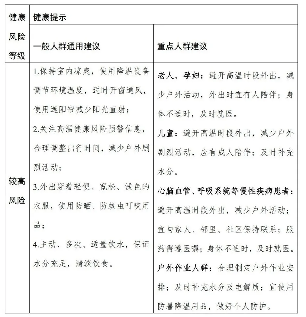
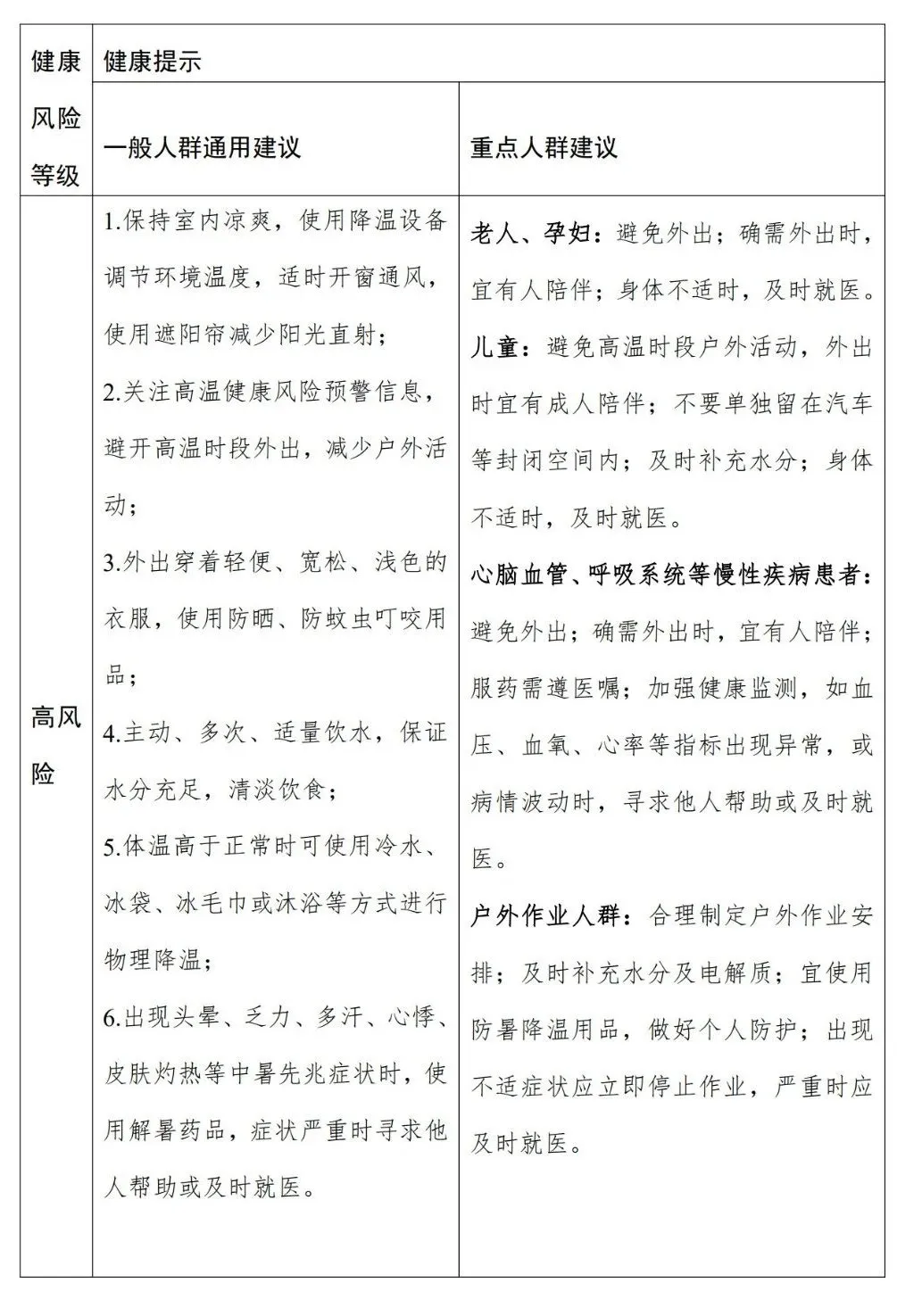
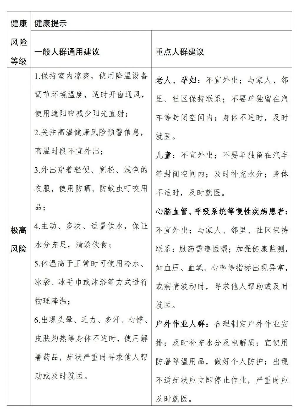
7月2日,国家疾病预防控制局联合中国气象局发布首个全国高温健康风险预警,预计7月2日20时至3日20时,华北南部、黄淮、江淮、江汉、江南北部、东北地区北部及内蒙古、新疆等地高温健康风险较高(黄色预警);江苏、山东、河南、安徽、黑龙江等地的部分地区高温健康风险高(橙色预警);其中,江苏北部、山东中东部、河南东部、安徽北部、黑龙江东北部等地的部分地区高温健康风险极高(红色预警)。
关于高温健康风险分级健康提示



如何做好防暑措施?









图片来源:应急管理部、国家应急科普宣传