安心财险被责令停止相关业务6-36个月不等,14名责任人合计被罚77万
2025-12-20 12:18:48
来源:东方资讯
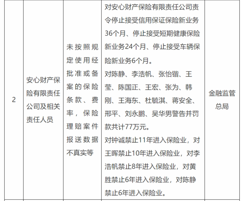
12月19日,国家金融监督管理总局行政处罚信息公示列表显示,安心财产保险有限责任公司,未按照规定使用经批准或备案的保险条款、费率,保险理赔案件报送数据不真实等,被责令停止接受信用保证保险新业务36个月、停止接受短期健康保险新业务24个月、停止接受车辆保险新业务6个月。
陈静、李浩帆、张怡锴、王莹、陈国正、王宏、张为、韩刚、王海东、杜毓淇、蒋安全、邢平、刘永鹏、吴华男被警告并罚款共计77万元。
钟诚禁止11年进入保险业,王晖禁止10年进入保险业,李浩帆禁止8年进入保险业,黄胜禁止6年进入保险业,陈静禁止6年进入保险业。
