招商银行宁波分行因不良资产处置管理不到位被罚款90万元 一名责任人被禁业5年
2025-12-28 11:25:56
来源:东方资讯
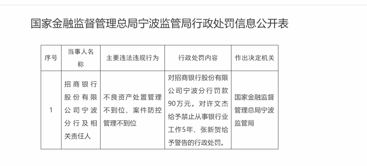
12月26日,国家金融监督管理总局宁波监管局行政处罚信息公开表显示,招商银行股份有限公司宁波分行,不良资产处置管理不到位、案件防控管理不到位,被罚款90万元。
责任人许文杰被给予禁止从事银行业工作5年、张新贺被给予警告。
