财务数据不真实等,建信人寿莆田中心支公司合计被处以21.7万元罚款
2025-12-28 11:12:15
来源:东方资讯
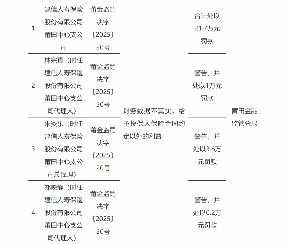
12月26日,莆田金融监管分局行政处罚信息公示表显示,建信人寿保险股份有限公司莆田中心支公司,财务数据不真实,给予投保人保险合同约定以外的利益,合计被处以21.7万元罚款。
林宗真(时任建信人寿保险股份有限公司莆田中心支公司代理人),被警告并处以1万元罚款;
朱炎东(时任建信人寿保险股份有限公司莆田中心支公司总经理),被警告并处以3.8万元罚款;
郑映静(时任建信人寿保险股份有限公司莆田中心支公司代理人),被警告并处以0.2万元罚款。
