给予投保人或被保险人保险合同约定以外的其他利益,紫金财险山西分公司被罚款25万元
2025-12-28 12:12:08
来源:东方资讯
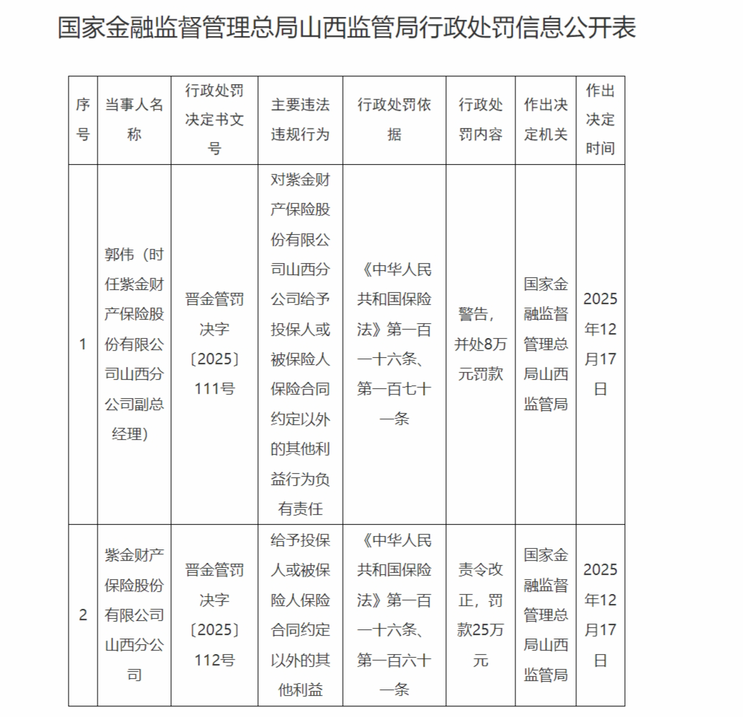
12月26日,国家金融监督管理总局山西监管局行政处罚信息公开表,紫金财产保险股份有限公司山西分公司,给予投保人或被保险人保险合同约定以外的其他利益,被责令改正并罚款25万元;郭伟(时任紫金财产保险股份有限公司山西分公司副总经理),被警告并处8万元罚款。
