中国人寿财产保险山西省分公司牟取不正当利益被罚款30万元
2026-01-06 16:57:24
来源:东方资讯
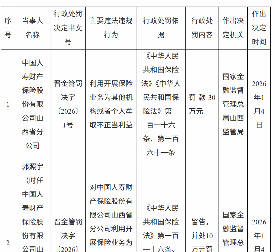
1月6日,国家金融监督管理总局山西监管局行政处罚信息公开表显示,中国人寿财产保险股份有限公司山西省分公司因利用开展保险业务为其他机构或者个人牟取不正当利益被罚款30万元;郭某宇被警告,并处10万元罚款。
