中国邮政储蓄银行漳州市分行因多项贷款及非法受贿等多项违规被罚款191.5万元
2026-01-12 16:01:48
来源:东方资讯
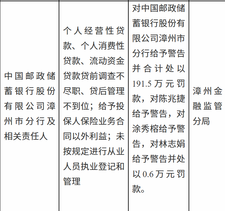
1月9日,漳州金融监管分局行政处罚信息公示表显示,中国邮政储蓄银行股份有限公司漳州市分行因个人经营性贷款、个人消费性贷款、流动资金贷款贷前调查不尽职、贷后管理不到位;给予投保人保险业务合同以外利益;未按规定进行从业人员执业登记和管理等被给予警告并合计处以191.5万元罚款,责任人陈某捷、涂某榕被给予警告,林某娟被给予警告并处以0.6万元罚款。
